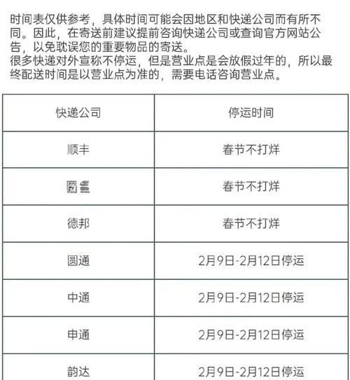
嘉善申通快递几点上班?
没有一个固定的“几点上班”的时间表。
(图片来源网络,侵删)
为了给您最准确的信息,我将不同情况下的上班时间说明如下,并提供查询方法:
如果您要去寄件或咨询
-
营业网点 (公司/门店):
- 普遍时间: 大部分网点的营业时间在 上午 8:00 到晚上 7:00 之间。
- 高峰期: 上午 9:00 - 11:00 和下午 2:00 - 6:00 通常是业务最繁忙的时候。
- 重要提示: 这个时间只是普遍情况,具体到每个网点可能会有差异,有些网点可能开得早一些(比如7:30),有些可能关得早一些(比如6:30)。
-
快递驿站/代收点:
- 营业时间: 通常比网点短一些,一般是在 上午 9:00 到晚上 8:00 左右,很多驿站会营业到晚上9点甚至10点,方便下班后取件。
- 服务重点: 主要负责包裹的派送和暂存,寄件服务可能不如主网点全面。
如果您要去取件
-
快递驿站/代收点:
(图片来源网络,侵删)- 这是最方便的取件地点,只要您的包裹已经到达并入库,您在它的营业时间内随时可以去取。
- 取件码通常会通过短信发送到您的手机。
-
申通快递网点 (公司):
- 如果您的包裹因为问题没有成功派送,或者您需要去网点处理一些事情,也可以去网点取件。
- 网点上班后就会开始处理前一天的未派件和当天的揽收件,所以取件时间通常在 上午 9:00 之后。
📞 如何获取最准确的上班时间?
为了避免白跑一趟,强烈建议您通过以下方式查询具体网点的营业时间:
电话咨询(最直接有效)
这是最推荐的方法,您可以直接拨打您要去的网点的电话进行咨询。
- 如何找到网点电话?
- 使用地图App: 在高德地图、百度地图等App中搜索“申通快递”,选择您附近的网点,通常详情页会显示联系电话。
- 使用快递查询App: 在“菜鸟裹裹”、“快递100”等App中,可以查询到附近的快递点信息,部分会提供电话。
- 通过官网查询: 访问申通快递官网,查找网点查询功能。
地图App查询
如上所述,在地图App上搜索“申通快递”,选择您要去的网点,查看其营业时间,地图上的信息可能不是最新的,电话确认更保险。
(图片来源网络,侵删)
咨询派送员
如果您有派送员的电话,可以直接问他/她:“请问您这边网点今天几点上班/下班?” 他们最清楚自己网点的具体安排。
| 服务类型 | 推荐地点 | 普遍营业时间 | 最佳查询方式 |
|---|---|---|---|
| 寄件/咨询 | 申通快递网点 | 8:00 - 19:00 | 电话咨询 |
| 取件(方便) | 快递驿站/代收点 | 9:00 - 20:00 | 查看短信通知,按营业时间前往 |
| 取件/特殊处理 | 申通快递网点 | 9:00 之后 | 电话咨询 |
建议: 为了确保万无一失,特别是如果您要去办理重要业务,出发前务必先打个电话确认一下,这样能最大程度节省您的时间和精力。
文章版权及转载声明
作者:99ANYc3cd6本文地址:https://www.glhhw.com/post/2927.html发布于 2025-12-11
文章转载或复制请以超链接形式并注明出处广联货运物流



